Species New to Science's Journal
[Most Recent Entries]
[Calendar View]
Sunday, March 13th, 2016
Time |
Event |
1:34p |
[Herpetology • 2016] Microhyla laterite • A New Species of Microhyla Tschudi, 1838 (Anura: Microhylidae) from a Laterite Rock Formation in South West India
 | Laterite Narrow-mouthed Frog | Microhyla laterite
Seshadri, Singal, Priti, Ravikanth, Vidisha, Saurabh, Pratik & Gururaja, 2016 |
Abstract
In recent times, several new species of amphibians have been described from India. Many of these discoveries are from biodiversity hotspots or from within protected areas. We undertook amphibian surveys in human dominated landscapes outside of protected areas in south western region of India between years 2013–2015. We encountered a new species of Microhyla which is described here as Microhyla laterite sp. nov. It was delimited using molecular, morphometric and bioacoustics comparisons. Microhyla laterite sp. nov. appears to be restricted to areas of the West coast of India dominated by laterite rock formations. The laterite rock formations date as far back as the Cretaceous-Tertiary boundary and are considered to be wastelands in-spite of their intriguing geological history. We identify knowledge gaps in our understanding of the genus Microhyla from the Indian subcontinent and suggest ways to bridge them.
 | Fig 4. Plate depicting a laterite pool habitat of Microhyla laterite sp. nov. and adult male in life (a) laterite pool habitat at type locality. (b) Dorso-lateral view of adult male.
|
Microhyla laterite sp. nov. urn:lsid:zoobank.org:act:321B8493-CD5C-4774-B664-6D6A36EAB0B2
Suggested common name: Laterite narrow-mouthed frog
Holotype: BNHS 5964, an adult male collected from laterite rocks in Kodanga, Herga village, Manipal, Udupi District by KSS and RS at 19:30–20:00 h on 26th June 2015.
Paratypes: Two males (BNHS 5965, 5966) and one female (BNHS 5967) were collected in same locality, date and time as holotype by KSS and RS.
Diagnosis: The new species is assigned to the genus Microhyla owing to the following set of characters sensu Parker (25), Dutta and Ray (26) and Matsui, Hamidy [27]: Small sized adults with circular pupil; dorsal skin smooth, with markings from back of eye to vent; supratympanic fold present; paratoid glands absent; fingers without webbing, free with or without dilations; tongue oval, entire and free at the base; snout less than twice the diameter of eye; tympanum hidden by skin; palmar tubercles distinct; distinct oval shaped inner metatarsal tubercle and rounded outer metatarsal tubercle; rudimentary webbing in foot.
Microhyla laterite sp. nov. can be distinguished from all other congeners in the Indian subcontinent by the following suite of characters: (i) A very small sized adult frog (Male: 15.3–16.6 mm, n = 3 and Female: 18.4 mm, n = 1); (ii) snout obtuse in dorsal and ventral view with indistinct canthus rostralis, snout protrudes beyond mouth in ventral view (iii) tongue obovate, margin irregular, without lingual papilla (iv) tympanum hidden; (v) head wider than long; (vi) skin smooth on dorsum and venter; (vii) short, dark horizontal band on dorsum on the same plane as forelimbs. (viii) Throat with dense purplish-black pigmentation, reducing in intensity towards belly; (ix) reduced webbing in feet; (x) discs with circum-marginal groves on fingers and toes.
 | An adult male Microhyla laterite.
Photo: R. Singal |
 | An adult female Microhyla laterite.
Photo: K. S. Seshadri |
Variations: Sexes dimorphic, female larger than male (SVL: male, 15.3–16.6 mm, female: 18.4 mm); Sub-gular skin fold absent and when gravid, un-pigmented eggs visible near flanks, belly and groin.
Etymology: This species is named after the laterite rock formations in the type locality and other parts of its geographic range (Fig 4A). The specific name is an invariable noun in the nominative singular in apposition to generic name.
Ecology and Natural History Observations Microhyla laterite sp. nov. was observed in and around the type locality during the south west monsoon seasons between April–August from 2013–2015. The species was found to be restricted to laterite habitats near rural and peri-urban areas. This species inhabits ephemeral ponds and other marshy areas in laterite habitats. They also occur in wet paddy fields where they were observed to vocalize from the embankment. Vocalization begins about 18:00 h and peaks between 19:15–21:30 h. The vocalization is very similar to that of ground crickets. Males can be located on leaf litter and other debris in dense grass clusters and often change their position while vocalizing. Upon disturbance, a few males were observed to stop calling and retreat backwards into small cavities in laterite rock formations where they lay low and hide for a few minutes.
The tadpoles of M. laterite sp. nov. are small, blackish overall and seen in shoals of over 100 individuals. We have observed Euphlyctis mudigere Joshy, Alam, Kurabayashi, Sumida, and Kuramoto, 2009, to feed on these tadpoles. Other species observed in the type locality are M. ornata; Fejervarya sahyadris (Dubois, Ohler, and Biju, 2001); F. caperata Kuramoto, Joshy, Kurabayashi, and Sumida, 2008; Hoplobatrachus tigerinus (Daudin, 1802); Polypedates maculatus (Gray, 1830) and Euphlyctis cyanophlyctis (Schneider, 1799).
Geographic Range and IUCN Status: Microhyla laterite sp. nov. was found from very few locations in and around Manipal, Udupi District (between 13.2868°–13.3757° N and 74.7795°–74.8731° E, 50 m amsl) and Konaje, Mangaluru District (12.8183° N, 74.9319° E, 80m amsl) M.lateritii, Karnataka State (Fig 1). The geographic extent of occurrence was 146.13 km2. As per IUCN Red List criteria [24], this species qualifies to be listed as endangered (EN) under B1ab(iii),(iv).
K. S. Seshadri, Ramit Singal, H. Priti, G. Ravikanth, M. K. Vidisha, S. Saurabh, M. Pratik and Kotambylu Vasudeva Gururaja. 2016. Microhyla laterite sp. nov., A New Species of Microhyla Tschudi, 1838 (Amphibia: Anura: Microhylidae) from a Laterite Rock Formation in South West India. PLoS ONE. DOI: 10.1371/journal.pone.0149727
| 5:11p |
[Paleontology • 2016] Extinction of Fish-shaped Marine Reptiles associated with reduced Evolutionary Rates and Global Environmental Volatility
 | Two ichthyosaurs Pervushovisaurus bannovkensi wander through a middle Cenomanian low latitude ecosystem that will prevail for most of the Late Cretaceous: high sea level and sea temperatures, rudist reefs (Ichthyosarcolites, Hippurites), newly radiating neoselacian sharks and acanthomorph fishes Aipichthyoides.
Artwork by Andrey Atuchin |
Despite their profound adaptations to the aquatic realm and their apparent success throughout the Triassic and the Jurassic, ichthyosaurs became extinct roughly 30 million years before the end-Cretaceous mass extinction. Current hypotheses for this early demise involve relatively minor biotic events, but are at odds with recent understanding of the ichthyosaur fossil record. Here, we show that ichthyosaurs maintained high but diminishing richness and disparity throughout the Early Cretaceous. The last ichthyosaurs are characterized by reduced rates of origination and phenotypic evolution and their elevated extinction rates correlate with increased environmental volatility. In addition, we find that ichthyosaurs suffered from a profound Early Cenomanian extinction that reduced their ecological diversity, likely contributing to their final extinction at the end of the Cenomanian. Our results support a growing body of evidence revealing that global environmental change resulted in a major, temporally staggered turnover event that profoundly reorganized marine ecosystems during the Cenomanian.  
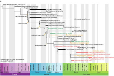
 | Figure 1: Phylogeny and ecological diversity of parvipelvian ichthyosaurs. (a) Time scaled strict consensus tree arising from equal weight maximum parsimony analysis. Numbers denote >1 Bremer decay indices. Grey bars denote range extensions by specimens identified at the generic level. Colour coding of taxa refers to the results of b. (b) Cluster dendrogram based on the ecological data set, with gut-content data and the general features of each guild. (c) Teeth representative of each guild across the Late Albian–Cenomanian interval, illustrating the ecological extinction at the beginning of the Cenomanian. ‘Platypterygius campylodon’ and ‘Platypterygius’ sp. from the US are early Cenomanian in age, Pervushovisaurus bannovkensis is Middle Cenomanian in age and ‘Platypterygius’ sp. from Germany is Late Cenomanian in age. *denotes taxa from the Stoilensky/Kursk fauna. Scale bar, 50 mm.
|
Valentin Fischer, Nathalie Bardet, Roger B. J. Benson, Maxim S. Arkhangelsky and Matt Friedman. 2016. Extinction of Fish-shaped Marine Reptiles associated with reduced Evolutionary Rates and Global Environmental Volatility. Nature Communications. 7, Article number: 10825 DOI: 10.1038/ncomms10825
| 5:21p |
[Crustacea • 2016] “Symmetrical” Hermit Crabs of the Family Pylochelidae (Decapoda: Anomura) collected by the “BIOPAPUA” and “PAPUA NIUGINI” expeditions in the Papua New Guinea, with Descriptions of Two New Species
 | Trizocheles sakaii Forest, 1987 |
Abstract
Collections made during the recent expeditions to Papua New Guinea (“BIOPAPUA”, 2010; “PAPUA NIUGINI”, 2012) yielded a total of 12 species from the “symmetrical” hermit crab family Pylochelidae, including two new to science: Bathycheles incisus (Forest, 1987), B. integer (Forest, 1987), Cheiroplatea laticauda Boas, 1926, C. pumicicola Forest, 1987, Cheiroplatea rotundioculus n. sp., Pylocheles mortensenii Boas, 1926, and Xylocheles macrops (Forest, 1987) (Pylochelinae); Parapylocheles scorpio (Alcock, 1894), Trizocheles manningi Forest, 1987, T. moosai Forest, 1987, T. sakaii Forest, 1987, and Trizocheles spinidigitus n. sp. (Trizochelinae). Affinities of the two new species are discussed. Parapylocheles scorpio, Trizocheles manningi and T. sakaii are recorded from the South Pacific for the first time. Revised identification keys to species of Cheiroplatea and Trizocheles are provided.
Keywords: Crustacea, Bathycheles, Cheiroplatea, Parapylocheles, Parapylochelidae, Pylocheles, Trizocheles, Xylocheles
Tomoyuki Komai and Tin-Yam Chan. 2016. “Symmetrical” Hermit Crabs of the Family Pylochelidae (Crustacea: Decapoda: Anomura) collected by the “BIOPAPUA” and “PAPUA NIUGINI” expeditions in the Papua New Guinea, with Descriptions of Two New Species. Zootaxa. 4088(3) http://mapress.com/j/zt/article/view/zootaxa.4088.3.1 | 5:49p |
[Crustacea • 2011] Samarplax principe • A New Genus and Species of Anchialine Hymenosomatidae (Decapoda, Brachyura) from Samar, Philippines
 | Samarplax principe
Husana, Tan & Kase, 2011 |
ABSTRACT
A new genus and species of brachyuran crab, Samarplax principe (family Hymenosomatidae) is described from an anchialine cave in Samar Island, Philippines. This cavernicolous species lacks rostrum and has degenerated eyes, possesses two small spines at the lateral margin of the carapace, has a proportionally shorter projected merus of the third maxilliped, an almost flat epistome and brush-like setae instead of teeth along the cutting edges of the chelae. The complete loss of visual organs and pigmentation, the long but slender ambulatory legs and large egg size suggest a completely hypogeal lifestyle for this species. This is the first species of Hymenosomatidae recorded from an anchialine cave in the Philippines exhibiting true troglomorphic adaptations.
Daniel Edison M. Husana. Swee Hee Tan and Tomoki Kase. 2011. A New Genus and Species of Anchialine Hymenosomatidae (Crustacea, Decapoda, Brachyura) from Samar, Philippines. Zootaxa. 3109: 49–59
|
|