Species New to Science's Journal
[Most Recent Entries]
[Calendar View]
Thursday, May 19th, 2016
Time |
Event |
9:49a |
[Botany • 2016] Vriesea × brueggemannii • Morphological Features, Nuclear Microsatellites and Plastid Haplotypes Reveal Hybridisation Processes Between Two Sympatric Vriesea Species (Bromeliaceae), V. incurvata and V. carinata, in the Atlantic Forest,
 | Vriesea × brueggemannii
|
Abstract
Natural hybridisation is considered a common fact among species of Bromeliaceae. We here report natural hybridisation between two sympatric Vriesea species, V. incurvata and V. carinata, in the Atlantic Forest of Santa Catarina (southern Brazil), one of the main remnants of the Mata Atlântica forest. Morphological and genetic data were obtained from both parental species and the putative hybrid, individuals of the latter being found to be intermediate between those of the parents. The main differential characters of the nothospecies were the width of the inflorescence and the rachis, length and width of the stigma, and the length of anthers. Moreover, plastid markers and nuclear microsatellites were analysed and we found that the hybrid plants shared genetic information with both parental species, although they showed an overall higher genetic similarity with V. carinata. As a conclusion, the hybrid status of the intermediate plants is accepted and therefore the new nothospecies Vriesea × brueggemannii is described. To date, the presence of the hybrids is restricted to regeneration sites, a fact that points out to the need for preservation of the secondary vegetation as an effective tool for conservation of biodiversity.
Keywords: Brazilian flora; homoploid; morphological identification; molecular markers; natural hybridisation, Brazil, Monocots
Josy Z. Matos, Ana Juan, Jonás C. Agulló and Manuel B. Crespo. 2016. Morphological Features, Nuclear Microsatellites and Plastid Haplotypes Reveal Hybridisation Processes Between Two Sympatric Vriesea Species in Brazil (Bromeliaceae).
| 10:51a |
[Paleontology • 2016] Spiclypeus shipporum • A Boldly Audacious New Chasmosaurine Ceratopsid (Dinosauria: Ornithischia) from the Judith River Formation (Upper Cretaceous: Campanian) of Montana, USA
 | Spiclypeus shipporum
Mallon, Ott, Larson, Iuliano & Evans, 2016 |
Abstract
This study reports on a new ceratopsid, Spiclypeus shipporum gen et sp. nov., from the lower Coal Ridge Member of the Judith River Formation in Montana, USA, which dates to ~76 Ma (upper Campanian). The species is distinguished by rugose dorsal contacts on the premaxillae for the nasals, laterally projecting postorbital horncores, fully fused and anteriorly curled P1 and P2 epiparietals, and a posterodorsally projecting P3 epiparietal. The holotype specimen is also notable for its pathological left squamosal and humerus, which show varied signs of osteomyelitis and osteoarthritis. Although the postorbital horncores of Spiclypeus closely resemble those of the contemporaneous ‘Ceratops’, the horncores of both genera are nevertheless indistinguishable from those of some other horned dinosaurs, including Albertaceratops and Kosmoceratops; ‘Ceratops’ is therefore maintained as a nomen dubium. Cladistic analysis recovers Spiclypeus as the sister taxon to the clade Vagaceratops + Kosmoceratops, and appears transitional in the morphology of its epiparietals. The discovery of Spiclypeus adds to the poorly known dinosaur fauna of the Judith River Formation, and suggests faunal turnover within the formation.
Systematic palaeontology
Dinosauria Owen, 1842
Ornithischia Seeley, 1887
Ceratopsia Marsh, 1888 Neoceratopsia Sereno, 1986
Ceratopsidae Marsh, 1888 Chasmosaurinae Lambe, 1915
Spiclypeus gen. nov. urn:lsid:zoobank.org:act:4F4B9688-15E9-43D0-9470-26C967D83316
Spiclypeus shipporum, gen. et sp. nov. urn:lsid:zoobank.org:act:8A99EE07-DDD5-4726-BF05-88DA00EFF9BF
Etymology: The genus name (pronounced ‘spick-LIP-ee-us’) derives from the Latin for spike (spica) and shield (clypeus), referring to the many large, spike-like epiossifications about the margin of the parietosquamosal frill. The specific epithet (pronounced ‘ship-OR-um’) honours Dr. Bill and Linda Shipp, the original owners of the holotype, and their family.
Holotype: CMN 57081, a partial skull and postcranium.
Locality, horizon, and age: The holotype and only known specimen is from Fergus County, Montana, near the town of Winifred. The type locality occurs within the lower Coal Ridge Member of the JRF, several meters above the mid-Judith discontinuity, which dates to 76.24 Ma ± 0.18 Ma [10]. The top of the member has been dated to 75.21 ± 0.12 Ma [10], which marks the upper age bracket of the species.
Diagnosis: Chasmosaurine ceratopsid with autapomorphic rugose nasal contact on the lateral surface of the dorsal process of the premaxilla. Spiclypeus is also diagnosed by the following unique combination of characters: (1) postorbital horncores project dorsolaterally; (2) all six epiparietals fused at bases; (3) epiparietals P1 and P2 curl anteriorly from posterior margin of frill; (4) epiparietal P3 projects posterodorsally.
With respect to other chasmosaurines from the Judith River Formation (i.e., Judiceratops, Medusaceratops, Mercuriceratops), Spiclypeus can further be distinguished by the large, triangular epiossifications laterally on the parietal and squamosal. It also differs from Judiceratops [6] in the medial embayment of the posterior parietal bar. Spiclypeus lacks the laterally directed epiparietals that characterize Medusaceratops [7], and the hatchet-shaped lateral margin of the squamosal that characterizes Mercuriceratops [8].
Jordan C. Mallon, Christopher J. Ott, Peter L. Larson, Edward M. Iuliano and David C. Evans. 2016. Spiclypeus shipporum gen. et sp. nov., A Boldly Audacious New Chasmosaurine Ceratopsid (Dinosauria: Ornithischia) from the Judith River Formation (Upper Cretaceous: Campanian) of Montana, USA. PLoS ONE. 11 (5): e0154218. DOI: 10.1371/journal.pone.0154218
| 10:53a |
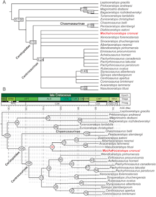
[Paleontology • 2016] Machairoceratops cronusi • A New Centrosaurine Ceratopsid from the Upper Sand Member of the Wahweap Formation (Middle Campanian), Southern Utah
Abstract
The Upper Cretaceous (middle-late Campanian) Wahweap Formation of southern Utah contains the oldest diagnostic evidence of ceratopsids (to date, all centrosaurines) in North America, with a number of specimens recovered from throughout a unit that spans between 81 and 77 Ma. Only a single specimen has been formally named, Diabloceratops eatoni, from the lower middle member of the formation. Machairoceratops cronusi gen. et sp. nov., a new centrosaurine ceratopsid from the upper member of the Wahweap Formation, is here described based on cranial material representing a single individual recovered from a calcareous mudstone. The specimen consists of two curved and elongate orbital horncores, a left jugal, a nearly complete, slightly deformed braincase, the left squamosal, and a mostly complete parietal ornamented by posteriorly projected, anterodorsally curved, elongate spikes on either side of a midline embayment. The fan-shaped, stepped-squamosal is diagnostic of Centrosaurinae, however, this element differs from the rectangular squamosal in Diabloceratops. Machairoceratops also differs in the possession of two anterodorsally (rather than laterally) curved epiparietal ornamentations on either side of a midline embayment that are distinguished by a posteromedially-oriented sulcus along the entire length of the epiparietal. Additionally, the parietosquamosal frill is lacking any other epiossifications along its periphery. Machairoceratops shares a triangular (rather than round) frill and spike-like epiparietal loci (p1) ornamentation with the stratigraphically lower Diabloceratops. Both parsimony and Bayesian phylogenetic analyses place Machairoceratops as an early-branching centrosaurine. However, the parsimony-based analysis provides little resolution for the position of the new taxon, placing it in an unresolved polytomy with Diabloceratops. The resultant Bayesian topology yielded better resolution, aligning Machairoceratops as the definitive sister taxon to a clade formed by Diabloceratops and Albertaceratops. Considered together, both phylogenetic methods unequivocally place Machairoceratops as an early-branching centrosaurine, and given the biostratigraphic position of Machairoceratops, these details increase the known ceratopsid diversity from both the Wahweap Formation and the southern portion of Laramidia. Finally, the unique morphology of the parietal ornamentation highlights the evolutionary disparity of frill ornamentation near the base of Centrosaurinae.


Systematic Paleontology
Systematic hierarchy.
Ornithischia Seeley, 1887 [42] sensu Sereno 1998 [43]
Ceratopsia Marsh, 1890 [44] sensu Dodson 1997 [45] Ceratopsidae Marsh, 1888 [46] sensu Sereno 1998 [43] Centrosaurinae Lambe, 1915 [31] sensu Dodson et al., 2004 [37]
Machairoceratops gen. nov. urn:lsid:zoobank.org:act: F8351E74-0476-425F-AC6A-04C57CFC8AA1
Machairoceratops cronusi, gen. et. sp. nov. urn:lsid:zoobank.org:act: F1863F1B-4151-4B06-A1E4-9808A2CF2A9
Holotype: The holotype specimen is UMNH VP 20550, an associated partial skull including two curved and elongate orbital horncores, left jugal, nearly complete, slightly deformed braincase, left squamosal, and a parietal complex ornamented by caudally projecting, rostrally curved, elongate spikes on either side of a midline embayment. All material is reposited at the Natural History Museum of Utah, Salt Lake City, Utah, United States of America.
Type, locality, horizon and age: Grand Staircase-Escalante National Monument (GSENM), Kane County, southern Utah, U.S.A. Stratigraphically, Machairoceratops occurs within the upper member (~200–350 m) of the late Campanian Wahweap Formation, which is currently dated between ~80.1–77 Ma (Fig 2) [2, 3].
Etymology: Machairoceratops, from machairis (Greek), bent sword, in reference to the posterodorsally projecting, anteriorly curved epiparietal (locus p1) ornamentation, and ceratops (Latinized Greek), horned-face. The specific epithet cronusi refers to the Greek god Cronus who, according to mythology, deposed his father Uranus with a sickle or scythe, and as such is depicted carrying a curved bladed weapon.
Diagnosis: Centrosaurine ceratopsid diagnosed by the following autapomorphies: posteriorly projecting, anteriorly curved spike-like epiparietal loci (p1) ornamentation, that also exhibits a posteromedially directed sulcus along the entire length of the epiparietal differing from all other sulci present on ceratopsian epiossifications in width, depth, and overall conformation. Machairoceratops differs from the stratigraphically lower Diabloceratops in a number of key features including: a fan-shaped, subrectangular (rather than rectangular) stepped squamosal, an inferred (based on size and shape of the epijugal contact facet) smaller, elliptical (rather than tetrahedral) epijugal, two anterodorsally (rather than laterally) curved (p1) epiparietals on either side of a midline embayment, and a posteromedially oriented sulcus running the entire length of the posterior surface of the epiparietal loci (p1) ornamentation. Additionally, Machairoceratops differs from several roughly contemporaneous centrosaurines from the northern portion of Laramidia (e.g., Albertaceratops nesmoi, Coronosaurus brinkmani, and Spinops sternbergorum) in possessing a triangular (rather than rounded) parietosquamosal frill, and in the morphology and orientation of the epiparietal ornamentation as described above.

 | An artist's interpretation of Machairoceratops cronusi, a newly identified horned dinosaur discovered in southern Utah.
illustration: Mark Witton |
Conclusions New ceratopsian dinosaur material (UMNH VP 20550) recovered from the upper member of the Wahweap Formation is here used to erect a new taxon, Machairoceratops cronusi gen. et sp. nov., which can be confidently placed as an early-branching centrosaurine established on both a parsimony-based analysis and a Bayesian analysis. One autapomorphic character of the new taxon (i.e., epiparietal (p1) ornamentation) expands known epiparietal disparity in ceratopsid dinosaurs. Considered together, the phylogenetic, stratigraphic, and morphologic evidence distinguishes Machairoceratops from all other centrosaurine dinosaurs, and increases the known ceratopsian diversity in the southern portion of Laramidia.
Eric K. Lund, Patrick M. O’Connor, Mark A. Loewen and Zubair A. Jinnah. 2016. A New Centrosaurine Ceratopsid, Machairoceratops cronusi gen et sp. nov., from the Upper Sand Member of the Wahweap Formation (Middle Campanian), Southern Utah. PLoS ONE. 11(5): e0154403. DOI: 10.1371/journal.pone.0154403
|
|