Species New to Science's Journal
[Most Recent Entries]
[Calendar View]
Saturday, March 31st, 2018
Time |
Event |
12:44p |
[Gastropoda • 2018] Aenigmatoconcha sumonthai • A New Helicarionid Land Snail (Helicarionidae: Durgellinae) from Chumphon Province, Southern Thailand
 | Aenigmatoconcha sumonthai
C. Tumpeesuwan & S. Tumpeesuwan, 2018
RAFFLES BULLETIN OF ZOOLOGY. 66 |
Abstract Aenigmatoconcha sumonthai, new species, is described from Tham Chang Phueak, a limestone range in Chumphon province, southern Thailand. The external morphology of the shell and soft parts, the genital system, and radula morphology were examined and compared with the type species of the genus, A. clivicola C. Tumpeesuwan & S. Tumpeesuwan, 2017 from northeastern Thailand. Externally the new species differs from A. clivicola in having a smaller shell, presence of black bands from the base of the long tentacles to the mantle edge, and both mantle shell lobes have numerous tiny white spots and irregular black marbling. The radula comprises approximately 22–35 transverse v-shaped rows of teeth, with each row having 11–150 unicuspid spatulated teeth. In the genital system, the penis is longer than the epiphallus and the base of the gametolytic sac is longer than the middle part.
Key words. Aenigmatoconcha, mantle shell lobes, radula, karst, endemic taxa, disjunct distribution
 | Fig. 2. Aenigmatoconcha sumonthai, new species, in natural habitat at the type locality; photographs taken on June 2017. A, two snails with the dorsal shell surface complately covered by the mantle shell lobes; B, two snails with mantle shell lobes retracted. (Photograph courtesy of Mr. Montri Sumontha). |
Superfamily Helicarionoidea Bourguignat, 1877 Family Helicarionidae Bourguignat, 1877 Subfamily Durgellinae Godwin-Austen, 1888 Tribe Durgellini Godwin-Austen, 1888
Genus Aenigmatoconcha C. Tumpeesuwan & S. Tumpeesuwan, 2017 Type species. Aenigmatoconcha clivicola C. Tumpeesuwan & S. Tumpeesuwan, 2017
Aenigmatoconcha sumonthai, new species
Etymology. The species is named after the collector Montri Sumontha; the specific epithet “sumonthai” is from the family name “Sumontha”.
Diagnosis. The characters distinguishing Aenigmatoconcha sumonthai, new species, from A. clivicola are the colour patterns on mantle shell lobes and body, as well as morphology of radula and genital organs. Mantle shell lobes bear irregular black marbling pattern and numerous tiny white spots (Fig. 2A). Two black bands, each running from the base of a long tentacle (eyestalk) to mantle edge, are present (Fig. 2A). Central teeth of radula have a globose unicuspid cusp, with their size smaller than the 1st lateral teeth and only the distal halves of the globose cusps emerge from the 1st lateral teeth (Fig. 4C). The epiphallus is shorter than penis, and the middle part of the gametolytic sac in the new species is shorter than in A. clivicola (Fig. 5). ....
Chanidaporn Tumpeesuwan and Sakboworn Tumpeesuwan. 2018. Aenigmatoconcha sumonthai, A New Helicarionid Land Snail from Chumphon Province, Southern Thailand (Helicarionidae: Durgellinae). RAFFLES BULLETIN OF ZOOLOGY. 66; 170–176.
| 12:45p |
[Ichthyology • 2018] Eigenmannia loretana • A New Species of Glass Knifefish (Gymnotiformes: Sternopygidae) from the Western Amazon
 | Eigenmannia loretana Waltz & Albert, 2018
|
Abstract
A new species of the Eigenmannia trilineata species group is described from the Loreto, Peru region of the western Amazon basin. The new species is similar in external appearance to members of the E. trilineata species group, but has a distinct phenotype, being diagnosed from congeners by the following unique combination of characters: four longitudinal dark pigment stipes on the lateral surfaces (over the lateral line, hypaxial muscles, proximal and distal pterygiophore margins); short, relatively round head (head depth 86.8–96.7% head length) with a terminal mouth; intermediate posterodorsal expansion of infraorbital bones 1+2 (60–75% length of infraorbitals 1+2); 11–15 teeth in three rows on the premaxilla; six to seven teeth in a single row on the endopterygoid; eye high on head (suborbital depth 28–36% head length); ii, 13–14 pectoral-fin rays; 183–219 anal-fin rays; and a uniformly dark brown head and pectoral fins on freshly-preserved specimens. The new species extends the geographic range of described species of the E. trilineata species group to the Western Amazon. This new species elevates the current number of valid species within the E. trilineata species group to 15, and the number of species within Eigenmannia to 20.
Keywords: Pisces, cryptic species, electric fish, freshwater fish, taxonomy, tropical diversity
Brandon T. Waltz and James S. Albert. 2018. New Species of Glass Knifefish Eigenmannia loretana (Gymnotiformes: Sternopygidae) from the Western Amazon. Zootaxa. 4399(3); 399–411. DOI: 10.11646/zootaxa.4399.3.9
| 12:49p |
[Herpetology • 2018] Reproductive Biology and Maternal Care of Neonates in southern African Python (Python natalensis)  | Neonate southern African pythons (Python natalensis) basking at the entrance to the nest chamber.
|
Abstract Reproductive strategies such as parental care have been pivotal in evolutionary innovations such as endothermy in birds and mammals. The diversity of reproductive biology across the squamates provides a unique opportunity for elucidating the selective forces responsible for the evolution of various reproductive strategies. Here, I report on the reproductive biology of the southern African python (Python natalensis), based on a 7-year study of free-ranging pythons, revealing a behavioural complexity not usually expected for snakes. Mating occurred in the austral winter, with individual males following females for more than 2 months. As is typical for pythons, females brooded eggs by coiling around the clutch. Females are capital breeders; they lost ~40% body mass during a breeding event and did not breed in consecutive years. There was no evidence of the facultative thermogenesis that has been reported in congeners, suggesting that facultative thermogenesis has arisen independently more than once in Python. Reproductive females thermoregulated more carefully than non-reproductives, maintaining higher, more stable Tbs at all stages of reproduction, especially while brooding. This was achieved by a stereotypic basking regime facilitated by ‘facultative melanism’, with females darkening significantly for the entire breeding event. Mothers remained with neonates at the nest site for approximately 2 weeks after hatching. During this time, mothers alternated between brief bouts of basking on the surface and coiling around the hatched eggs, on which the neonates rested. Neonates formed an aggregation near the burrow entrance to bask during the day, individually returning to the nest intermittently throughout the day. During the night, neonates remained within the mother's coils on the hatched eggs. This study highlights the diversity of reproductive biology within Python and cautions against generalization in this regard. This is the first unambiguous report of maternal care of neonates in an oviparous snake.
 | Figure 4. Neonate southern African pythons (Python natalensis) basking at the entrance to the nest chamber. Some of the neonates have already undergone their first shed. |
G. J. Alexander. 2018. Reproductive Biology and Maternal Care of Neonates in southern African Python ( Python natalensis). Journal of Zoology. DOI: 10.1111/jzo.12554
| 12:53p |
[Mollusca • 2018] Bohuslania matsmichaeli • First True Brackish-water Nudibranch Mollusc provides New Insights for Phylogeny and Biogeography and Reveals Paedomorphosis-driven Evolution
 | Bohuslania matsmichaeli
Korshunova, Lundin, Malmberg, Picton & Martynov, 2018
|
Abstract A unique example of brackish water fjord-related diversification of a new nudibranch genus and species Bohuslania matsmichaeli gen. n., sp. n. is presented. There are only few previously known brackish-water opisthobranchs and B. matsmichaeli gen. n., sp. n. is the first ever described brackish-water nudibranch with such an extremely limited known geographical range and apparently strict adherence to salinity levels lower than 20 per mille. Up to date the new taxon has been found only in a very restricted area in the Idefjord, bordering Sweden and Norway, but not in any other apparently suitable localities along the Swedish and Norwegian coasts. We also show in this study for the first time the molecular phylogenetic sister relationship between the newly discovered genus Bohuslania and the genus Cuthona. This supports the validity of the family Cuthonidae, which was re-established recently. Furthermore, it contributes to the understanding of the evolutionary patterns and classification of the whole group Nudibranchia. Molecular and morphological data indicate that brackish water speciation was triggered by paedomorphic evolution among aeolidacean nudibranchs at least two times independently. Thus, the present discovery of this new nudibranch genus contributes to several biological fields, including integration of molecular and morphological data as well as phylogenetic and biogeographical patterns.

 | Fig 2. Morphology of Bohuslania matsmichaeli gen. n., sp. n. A, Dorsal appearance of the holotype; B. Ventral appearance holotype; C. Living specimen and its egg mass in situ; D, Pharynx and jaws (Paratype GNM 9024); E, Masticatory processes of jaws with denticles |
 | Fig 2. Morphology of Bohuslania matsmichaeli gen. n., sp. n. F, Radula, central teeth (Holotype); G, Reproductive system of the holotype (non-destructive SEM with “nano-coating”); H, copulative organ (same technique as in G); I, Scheme of reproductive system.
Scales: 10 μm (F, G, H), 500 μm (I). Abbreviations: a–ampulla, fgm–female gland mass, fgo–female opening, hd–hermaphroditic duct, p–penis, pg–penial gland, pr–prostate, ps–penial sheath, rsp–proximal receptaculum seminis, vd–vas deferens, v–vagina. |
 | Fig 2. Morphology of Bohuslania matsmichaeli gen. n., sp. n. A, Dorsal appearance of the holotype; B. Ventral appearance holotype; C. Living specimen and its egg mass in situ; D, Pharynx and jaws (Paratype GNM 9024); E, Masticatory processes of jaws with denticles; F, Radula, central teeth (Holotype); G, Reproductive system of the holotype (non-destructive SEM with “nano-coating”); H, copulative organ (same technique as in G); I, Scheme of reproductive system.
Scales: 10 μm (F, G, H), 500 μm (I). Abbreviations: a–ampulla, fgm–female gland mass, fgo–female opening, hd–hermaphroditic duct, p–penis, pg–penial gland, pr–prostate, ps–penial sheath, rsp–proximal receptaculum seminis, vd–vas deferens, v–vagina. |
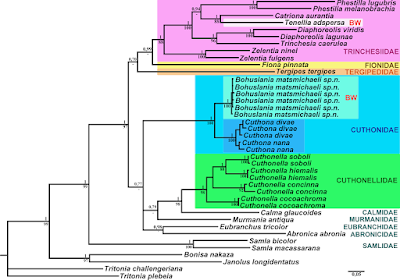
 | Fig 1. Phylogenetic tree of aeolidacean nudibranchs based on concatenated molecular data (COI + 16S + 28S + H3) represented by Bayesian Inference (BI). The aeolidacean families are highlighted. The brackish-water living, but non-related taxa Bohuslania gen. n. and Tenellia are indicated as “BW”. Numbers above branches represent posterior probabilities from Bayesian Inference. Numbers below branches indicate bootstrap values for Maximum Likelihood. |
 | Fig 4. Ontogenetic and phylogenetic framework for evidence of parallel paedomorphosis driven-evolution within the brackish-water nudibranchs of the families Cuthonidae (Bohuslania gen. n.) and Trinchesiidae (Tenellia adspersa). Adults (14 and 20 mm) of marine species Cuthona nana and C. divae respectively, considerably differ from adults of brackish-water Bohuslania matsmichaeli gen. n., sp. n., whereas juveniles of C. nana (6 mm length) and C. divae (5 mm length) are similar to the adult of B. matsmichaeli (10 mm length) by presence of only 3–4 anterior ceratal rows and absence of numerous pre-rhinophoral digestive gland branches. Because Bohuslania, compared to Cuthona, does not develop further to reach the stage with numerous anterior ceratal rows, this stage is considered missing in Bohuslania (indicated by “X” on the scheme) due to heterochronic developmental shifts leading to the adult paedomorphic external morphology. The brackish-water species Tenellia adspersa (adult, 6 mm length) demonstrates a striking paedomorphic feature in presence of secondary oral veil. However, it belongs to the family Trinchesiidae which is more distantly related to the family Cuthonidae according to the present molecular phylogenetic analysis (Figs 1 and 2). Since the appearance of the small oral veil occurs in earlier ontogeny of aeolidacean nudibranchs and predates formation of oral tentacles and numerous anterior ceratal rows, the two stages of development of external features are considered as missing in Tenellia adspersa (indicated by two “X” on the scheme). |
....
The molecular phylogenetic results confirm the morphological analysis data. From the only other genus of the family Cuthonidae, Cuthona Alder & Hancock, 1855, Bohuslania gen. n. is morphologically readily distinguished by absence of the pre-rhinophoral rows of cerata and considerably smaller number of rows of the anterior digestive gland.
Taxonomy Class Gastropoda Order Nudibranchia Family Cuthonidae Odhner, 1934
Diagnosis: Body wide. Notal edges fully reduced. Cerata non-elevated, numerous per row. Ceratal rows branched. Anus acleioproctic or cleioproctic. Radula formula 0.1.0. Central teeth with strong cusp not compressed by adjacent lateral denticles. Vas deferens short, with weak prostate. Supplementary gland present, inserts to unarmed copulative organ.
Included genera: Cuthona Alder & Hancock, 1855, Bohuslania gen. n.
Genus Bohuslania gen. n. Type species: Bohuslania matsmichaeli gen. n., sp. n.
Diagnosis: Three to four anterior rows of cerata, pre-rhinophoral cerata absent, head broad, oral tentacles placed towards lateral edges of head, no anterior foot corners, anus acleioproctic, jaws with single row of simple denticles, radular teeth narrow with prominent cusp, penis without stylet.
Etymology: After Bohuslän region in southern Sweden, where the only locality of this new genus and species in the Idefjord is known.
Species included: B. matsmichaeli sp. n.
Bohuslania matsmichaeli sp. n.
Holotype: Sweden, Idefjord, 59° 02.400' N 11° 24.430'E, inner part of the Idefjord, off beach east of Boråsgården, 7 m depth, 2013-10-8, coll. Mats Larsson and Michael Lundin (ZMMU Op-600, 3 mm in length preserved, 10 mm living length).
Type locality: Idefjord, Bohuslän region.
Etymology: This species is named in honour of Mats Larsson and Michael Lundin, who were the first to discover this unique taxon.
Description: The length of the preserved holotype is 3 mm (living is 10 mm). The preserved length of 9 mature paratype specimens ranged from 3 to 4 mm. The body is moderately broad (Fig 2A and 2B). The rhinophores are slightly longer than oral tentacles, smooth. The cerata are relatively long, thin and finger-shaped. Pre-rhinophoral cerata absent. Ceratal formula of the holotype: right (4,5,5; Anus,4,3,3,2,2) left (3,4,5; 4,3,2,2). Paratype specimens possess 3–4 pre-anal branches of anterior digestive gland. The head is broad, semicircular, oral tentacles placed towards edges of the head. The foot is moderate, anteriorly rounded, no foot corners.
Biology: Inhabits mixed environment with stones and mud in shallow (5–7 m) brackish water (15–18 per mille). The athecate hydroid Cordylophora caspia was found in the area and can be a probable food source for B. matsmichaeli. Potentially two techate hydroids could possibly also inhabit the area, Gonothyraea loveni and Laomedea flexuosa but these were not found together with B. matsmichaeli. The egg mass is in the shape of a narrow whitish spiral cord with about 3 whorls (Fig 2C). The egg mass contains about 250 eggs.
Distribution: To date known only from the internal parts of the Idefjord in the Bohuslän region.
Tatiana Korshunova, Kennet Lundin, Klas Malmberg, Bernard Picton and Alexander Martynov. 2018. First True Brackish-water Nudibranch Mollusc provides New Insights for Phylogeny and Biogeography and Reveals Paedomorphosis-driven Evolution. PLoS ONE. 13(3): e0192177. DOI: 10.1371/journal.pone.0192177
| 12:57p |
[Crustacea • 2017] Cantopotamon n. gen. • A New Genus of Freshwater Crabs (Decapoda: Brachyura: Potamidae) from Guangdong, China, with Descriptions of Four New Species
 | Cantopotamon zhuhaiense, C. hengqinense & C. yangxiense
Huang, Ahyong & Shih, 2017 |
A new genus and four new species of freshwater crab, Cantopotamon zhuhaiense n. gen., n. sp., C. shangchuanense n. gen., n. sp., C. hengqinense n. gen., n. sp. and C. yangxiense n. gen., n. sp. are described from Guangdong, China, based on morphology and two mitochondrial markers (16S rDNA and cytochrome oxidase subunit I). Species of Cantopotamon closely resemble species of Yarepotamon Dai & Türkay, 1997, but differ by the combination of carapace, third maxilliped, male pleon, male first gonopod and female vulva characters. Molecular data derived from the mitochondrial 16S rDNA also supports the establishment of the new genus.
Key Words: Potamidae, Cantopotamon, New genus, New species, Freshwater crab, Morphology, 16S rDNA, Cytochrome oxidase subunit I.
 | Fig. 12. Colour in life. (A) Cantopotamon zhuhaiense n. gen., n. sp., not collected; (B) C. shangchuanense n. gen., n. sp., male paratype (21.0 × 17.2 mm) (SYSBM 001428); (C) C. hengqinense n. gen., n. sp., male holotype (19.9 × 16.0 mm) (SYSBM 001558); (D) C. yangxiense n. gen., n. sp., female paratype (18.5 × 14.9 mm) (SYSBM 001563). |
Taxonomy Family Potamidae Ortmann, 1896 Subfamily Potamiscinae Bott, 1970
Genus Cantopotamon n. gen.
Type species Cantopotamon zhuhaiense n. gen., n. sp., by present designation.
Diagnosis: Carapace broader than long; dorsal surface slightly convex, branchial regions relatively flat (Fig. 1A); postorbital and epigastric cristae visible, confluent (Fig. 1A); external orbital angle bluntly triangular, separated from anterolateral margin by gap (Figs. 1A, B); median lobe of posterior margin of epistome triangular (Fig. 1B). Third maxilliped ischium relatively broad; exopod reaching beyond anterior margin of ischium, with flagellum (Fig. 2D). Male pleon triangular, reaching anteriorly almost to level of posterior margins of cheliped coxae (Fig. 1C). G1 slender, inner proximal section of sub-terminal segment curved dorsally, terminal segment relatively short, sinistrally twisted on left G1 (Figs. 1D, 2B, C, 9). G2 basal segment subovate (Fig. 2A). Vulva small, ovate, not reaching suture of sternites 5/ 6 (Fig. 11).

Etymology: The genus name is a combination of Canton, synonym for Guangdong, the province in which this genus occurs, and the generic name Potamon. Gender: neuter.
Remarks: Although superficially similar to some species of Yarepotamon, Cantopotamon n. gen. can easily be distinguished by its confluent postorbital cristae and epigastric cristae (Fig. 1A) (versus separate in Yarepotamon, cf. Dai & Türkay, 1997: pl. II, fig. 2), twisted terminal segment of the G1 (Fig. 2C) (versus not twisted in Yarepotamon, cf. Dai & Türkay, 1997: fig. 6, 4) and relatively small female vulvae that do not reach the suture of sternites 5/6 (Fig. 11A) (versus female vulvae reaching suture of sternites 5/6 in Yarepotamon, cf. Dai & Türkay, 1997: fig. 6, 7). Yarepotamon is currently being revised by the first author. ....
Cantopotamon zhuhaiense n. sp. Etymology: This species is named after the type locality, Zhuhai City, Guangdong Province, China.
Ecology: This species is mainly aquatic, living under rocks in small hillstreams. At its type locality, C. zhuhaiense is sympatric with Nanhaipotamon cf. guangdongense Dai, 1997 and Nanhaipotamon zhuhaiense Huang, Huang & Ng, 2012. One individual, still moving, was observed within the grasp of a Nanhaipotamon cf. guangdongense in the latter’s mud burrow, suggesting they are at least occasional prey items of Nanhaipotamon.
Cantopotamon shangchuanense n. sp. Etymology: This species is named after the type locality, Shangchuan Island, Taishan City, Guangdong Province, China.
Ecology: This species is mainly aquatic, living under rocks in small hillstreams. The hillstream in which it was found drains directly to the sea, with Eriocheir sp. also inhabiting the lower reaches. The species of Eriocheir was not confirmed, but given the location, it was probably E. hepuensis (see Naser et al. 2012). No other potamids where found at the type locality.
Cantopotamon hengqinense n. sp. Etymology: This species is named after the type locality, Hengqin Island (also known as Ilha de Montanha in Portuguese), Zhuhai City, Guangdong Province, China.
Ecology: This species is mainly aquatic, living under rocks in small hillstreams.
Cantopotamon yangxiense n. sp. Etymology: This species is named after the type locality Yangxi, Yangjiang, Guangdong Province.
Ecology: This species is mainly aquatic, living under rocks in small hillstreams.
Chao Huang, Shane T. Ahyong and Hsi-Te Shih. 2017. Cantopotamon, A New Genus of Freshwater Crabs from Guangdong, China, with Descriptions of Four New Species (Crustacea: Decapoda: Brachyura: Potamidae). Zoological Studies. 56; 41. DOI: 10.6620/ZS.2017.56-41 | 1:31p |
[Entomology • 2018] Complex Diversity in A Mainly Tropical Group of Ant Parasitoids: Revision of the Orasema stramineipes species group (Hymenoptera: Chalcidoidea: Eucharitidae)
 | Orasema stramineipes Cameron, 1884
in Burks, Heraty, Dominguez & Mottern, 2018. |
Abstract Twenty-nine species are recognized in the Orasema stramineipes species group, including 22 new species in what is now the most diverse species group of the New World ant-parasitoid genus Orasema Cameron. Orasema aenea Gahan syn. n. is synonymized with O. freychei (Gemignani), the holotype of which has been rediscovered. Orasema smithi Howard syn. n. is synonymized with Orasema minutissima Howard. Orasema violacea Gemignani syn. n. and its replacement name Orasema gemignanii De Santis syn. n. are synonymized with O. worcesteri (Girault). Twenty-two species are described as new: O. arimbome Dominguez, Heraty & Burks n. sp., O. carchi Heraty, Burks & Dominguez n. sp., and the following 20 species by Burks, Heraty & Dominguez: O. chunpi n. sp., O. cozamalotl n. sp., O. evansi n. sp., O. hyarimai n. sp., O. kaspi n. sp., O. kulli n. sp., O. llanthu n. sp., O. llika n. sp., O. mati n. sp., O. nyamo n. sp., O. pirca n. sp., O. pisi n. sp., O. qillu n. sp., O. qincha n. sp., O. rikra n. sp., O. taku n. sp., O. tapi n. sp., O. torrensi n. sp., O. woolleyi n. sp., and O. yaax n. sp. The stramineipes-group has much greater diversity in tropical America than outside the tropics, and is much more diverse than its sister-group, the susanae-group, which is mainly present in temperate regions of Argentina. A hypothesis of phylogenetic relationships is proposed based on an analysis of 28S-D2 rDNA and cytochrome oxidase I (COI) for 14 stramineipes-group species. Species concepts were established using both morphological and molecular data. Most species in the stramineipes-group have a tropical distribution, with only a few species in temperate regions. Ant hosts for the group include Pheidole Westwood, Wasmannia Forel, and possibly Solenopsis Westwood (Formicidae: Myrmicinae). Orasema minutissima is a common parasitoid of Wasmannia auropunctata Roger in the Caribbean and has the potential to be a biological control agent in other areas of the world. Two distinct size morphs are recognized for O. minutissima, which are correlated with attacking either Wasmannia (small morph) or different castes of Pheidole (medium to large size morphs). Some species of Orasema have been regarded as pests due to scarring or secondary infections of leaves or fruit of banana, yerba mate or blueberry, but outbreaks are rare and the threat is usually temporary.
Keywords: Hymenoptera, Formicidae, morphology, ovipositor
Roger A. Burks, John M. Heraty, Chrysalyn Dominguez and Jason L. Mottern. 2018. Complex Diversity in A Mainly Tropical Group of Ant Parasitoids: Revision of the Orasema stramineipes species group (Hymenoptera: Chalcidoidea: Eucharitidae). Zootaxa. 4401(1); 1–107. DOI: 10.11646/zootaxa.4401.1.1 | 1:41p |
[Crustacea • 2018] Tubuca alcocki • A New Pseudocryptic Species of Fiddler Crab (Decapoda, Brachyura, Ocypodidae) from the Indian Ocean, sister to the southeastern African T. urvillei (H. Milne Edwards, 1852)
 | Tubuca alcocki
Shih, Chan & Ng, 2018 |
Abstract A new pseudocryptic species of fiddler crab, Tubuca alcocki sp. n., is described from the northern Indian Ocean. The new species was previously identified with T. urvillei (H. Milne Edwards, 1852), but can be distinguished by the structures of the anterolateral angle of the carapace and male first gonopod. The molecular data of the mitochondrial cytochrome oxidase subunit I gene shows that both are sister taxa and the divergence time is estimated at 2.2 million years ago, around the beginning of the Pleistocene. While the new species is widely distributed in the northern part of Indian Ocean, occurring from the Red Sea to India and the Andaman Sea; T. urvillei sensu stricto has a more restricted range, and is known only from southeastern Africa.
Keywords: mitochondrial cytochrome oxidase subunit I, molecular clock, morphology, new species, Tubuca alcocki, Tubuca urvillei
Systematic account Family Ocypodidae Rafinesque, 1815 Subfamily Gelasiminae Miers, 1886 (sensu Shih et al. 2016) Genus Tubuca Bott, 1973
Tubuca urvillei (H. Milne Edwards, 1852)
 | Figure 6. Tubuca alcocki sp. n. A–G variation of the live colouration. A, B holotype (CW 30.1 mm, ZRC 2017.1278; Thailand) C adult male (not collected; Phuket, Thailand) D young male (CW 13.0 mm, NCHUZOOL 14897; Thailand). |
 | Figure 6. Tubuca alcocki sp. n. E–G variation of the live colouration. E ovigerous female (CW 19.8 mm, NCHUZOOL 14897, Thailand) F, G females in the field (not captured; Phuket, Thailand) H habitat in Ranong, Thailand. |
Tubuca alcocki sp. n.
Gelasimus Dussumieri H. Milne Edwards, 1852: 148, pl. 4(12) [part; Malabar, India]; Kingsley 1880: 145 [part; list]; Chandy 1973: 402 [Gulf of Kutch, W India] (not Gelasimus dussumieri H. Milne Edwards, 1852 sensu stricto). Gelasimus acutus – Alcock 1900: 360–361 [Sunderbunds, Mergui; Andamans; Karachi] (not Gelasimus acutus Stimpson, 1858). Gelasimus Urvillei – Alcock 1900: 362–363 [Nicobars; Madras; Karachi] (not Gelasimus urvillei H. Milne Edwards, 1852). Uca angustifrons – Lundoer 1974: 8 [Phuket, SW Thailand]; Ng and Davie 2002: 378 [list; Phuket, SW Thailand] (not Gelasimus signatus var. angustifrons De Man, 1892 = Tubuca bellator (White, 1847)). Uca (Deltuca) [coarctata] urvillei – Crane 1975: 35, 58–61, figs 8B, 9E, pl. 9C, D [part, Pakistan to southern India]; Frith and Frith 1977a: 100–101 [Phuket, SW Thailand] (not Gelasimus urvillei H. Milne Edwards, 1852). Uca urvillei – Frith et al. 1976: 14, 19, 23–24, 28 [Phuket, SW Thailand]; Tirmizi and Ghani 1996: 103–105, fig. 39 [Pakistan]; Jaroensutasinee et al. 2003: 1–3 [W Thailand]; Jaroensutasinee and Jaroensutasinee 2004: 534, 538, 540–548 [W Thailand]; Naiyanetr 2007: 133 [list; Thailand]; Saher 2008: 21–22, fig. 2.2, pl. 2.1 [Pakistan]; Dev Roy and Nandi 2012: 218 [Nicobar, India]; Hossain 2015: 203, 1 unnumbered fig. [Bangladesh]; Odhano et al. 2015: 170–171, figs 1–2 [Pakistan] (not Gelasimus urvillei H. Milne Edwards, 1852). Uca (Deltuca) urvillei – Hogarth 1986: 222–223 [Red Sea]; Price et al. 1987: 456, 464 [Red Sea]; Krishnan 1992: 471–472 [Bombay, India] (not Gelasimus urvillei H. Milne Edwards, 1852). Uca (Deltuca) dussumieri – Krishnan 1992: 471–472 [Bombay, India] (not Gelasimus dussumieri H. Milne Edwards, 1852) Uca (Tubuca) urvillei – Beinlich and von Hagen 2006: 10, 14, 25, fig. 7f, k [Thailand; India] (not Gelasimus urvillei H. Milne Edwards, 1852). Uca (Tubuca) acuta – Trivedi et al. 2015: 27 [Gujarat, India] (not Gelasimus acutus Stimpson, 1858). Tubuca urvillei – Shih et al. 2016: 159, 174 [part], fig. 12A.
Colouration in life: Adults with carapace and legs brown or dark brown, posterior part gray, especially in females (Fig. 6A, C, E). Some females with anterolateral angles orange (Fig. 6E, F) or with dark blotches on blue carapace (Fig. 6G). Major cheliped with fingers white; lower palm deep yellow in large individuals, orange in young individuals; upper palm brown (Fig. 6B–D). Females sometimes with minor chelipeds orange, sometimes with tint of blue (Figs 3F, 6F, G).
Ecological notes: In western Thailand, this species inhabits muddy banks of mangroves (Fig. 6H) and is sympatric with several species of fiddler crabs, including Austruca annulipes (H. Milne Edwards, 1837), A. bengali, Tubuca forcipata (Adams & White, 1849) and T. paradussumieri (cf. Frith and Frith 1977a, 1978; this study). In Pakistan, this species is sympatric with Austruca iranica (cf. Saher et al. 2014).
Etymology: This species is named after Alfred William Alcock, who first recorded this species from India and Pakistan as “Uca urvillei” (cf. Alcock 1900).
Distribution: Western Thailand, India, Pakistan, and the Red Sea (see Remarks).
 | Figure 6. Tubuca alcocki sp. n. A–G variation of the live colouration. A, B holotype (CW 30.1 mm, ZRC 2017.1278; Thailand) C adult male (not collected; Phuket, Thailand) D young male (CW 13.0 mm, NCHUZOOL 14897; Thailand) E ovigerous female (CW 19.8 mm, NCHUZOOL 14897, Thailand) F, G females in the field (not captured; Phuket, Thailand) H habitat in Ranong, Thailand. |
Hsi-Te Shih, Benny K.K. Chan and Peter K.L. Ng. 2018. Tubuca alcocki, A New Pseudocryptic Species of Fiddler Crab from the Indian Ocean, sister to the southeastern African T. urvillei (H. Milne Edwards, 1852) (Crustacea, Decapoda, Brachyura, Ocypodidae). ZooKeys. 747: 41-62. DOI: 10.3897/zookeys.747.23468
| 1:46p |
[Arachnida • 2018] The Taxonomy of the American Ariadna Audouin (Araneae: Synspermiata: Segestriidae)
 | Ariadna crassipalpa (Blackwall, 1863)
in Giroti & Brescovit, 2018. |
Abstract
The spider genus Ariadna Audouin, 1826 currently comprises 102 of 127 described species of Segestriidae. Its distribution comprises all continents (except Antarctica), but it is mostly found on the tropical and subtropical regions. We present a comprehensive taxonomic revision of Ariadna in the American continent, including 2,519 specimens (i.e., type and non-type) from 30 arachnological collections. We present 31 nominal species, among which eight species are new to the science: Ariadna reginae n. sp. from Central America; Ariadna aurea n. sp., Ariadna caparao n. sp., Ariadna gaucha n. sp., Ariadna ipojuca n. sp., Ariadna lemosi n. sp. and Ariadna ubajara n. sp. from Brazil; and Ariadna lalen n. sp. from Chile. Nine species are proposed as junior synonyms: A. pragmatica Chamberlin, 1924 and A. scholastica Chamberlin, 1924 with A. bicolor (Hentz, 1842), A. gracilis Vellard, 1924 and A. conspersa Mello-Leitão, 1941 with A. obscura (Blackwall, 1858), A. murphyi (Chamberlin, 1920) with A. tarsalis Banks, 1902, A. pusilla (Nicolet, 1849) and A. ashantica Strand, 1916 with A. maxima (Nicolet, 1849), A. dubia Mello-Leitão, 1917 with A. boliviana Simon, 1907, and A. spinifera Mello-Leitão, 1947 with A. mollis (Holmberg, 1876). Ariadna comata O. P.-Cambridge, 1898 is revalidated. Two species became nomina dubia: Ariadna solitaria Simon, 1892 and A. tubicola Simon, 1893. The allotype of A. crassipalpa described by Camargo (1950) and the paratype of A. levii described by Grismado (2008), were identified as A. mollis and A. maxima, respectively and have been considered as misidentifications. The male of A. cephalotes and A. comata, and the female of A. calilegua are described for the first time.
Keywords: Araneae, Dysderoidea; Tube-dwelling spiders; Morphology; Taxonomic revision
 | Ariadna crassipalpa (Blackwall, 1863), female |
André Marsola Giroti and Antonio Domingos Brescovit. 2018. The Taxonomy of the American Ariadna Audouin (Araneae: Synspermiata: Segestriidae). Zootaxa. 4400(1); 1-114. DOI: 10.11646/zootaxa.4400.1.1
|
|