|

|

[Herpetology • 2020] Sphenomorphus phuquocensis • A New Species of Sphenomorphus (Squamata: Scincidae) from Phu Quoc Island, Vietnam with A Discussion of Biogeography and Character State Evolution in the S. stellatus group
 | Sphenomorphus phuquocensis
Grismer, Nazarov, Bobrov & Poyarkov, 2020
|
Abstract An integrative taxonomic analysis of the Sphenomorphus stellatus group recovered a newly discovered museum specimen from Phu Quoc Island, Kien Giang Province, Vietnam as a new species most closely related to S. preylangensis from Phnom Chi in central Cambodia, approximately 175 km to the northeast. Most notably, Sphenomorphus phuquocensis sp. nov. lacks the derived condition of having black dorsal stripes that diagnose S. annamiticus—the sister species to S. preylangensis plus S. phuquocensis sp. nov. A BioGeoBEARS analysis recovered the ancestor of the S. stellatus group to likely have ranged across forested regions on an exposed Sunda Shelf from southwestern Indochina to Peninsular Malaysia prior to diverging into northern and southern lineages separated by the Gulf of Thailand. Episodic fluctuations in sea levels and concomitant changes in the physiography of the Mekong Delta contributed to the fragmented distribution within and between species of the northern lineage. Sphenomorphus phuquocensis sp. nov. represents the second species of reptile endemic to Phu Quoc Island.
Keywords: Reptilia, Phylogenetic systematics, Indochina, Cambodia, Kien Giang Biosphere Reserve
 | FIGURE 1. Known distribution and localities for Sphenomorphus annamiticus, S. praesignis, S. phuquocensis sp. nov., S. preylangensis, and S. stellatus. Stars represent type localities. Peninsular Malaysia: 1 = Bukit Larut, Perak; 2 = Cameron Highlands, Pahang; 3 = Fraser’s Hill, Pahang; 4 = Genting Highlands, Pahang; 5 = Gunung Tahan, Pahang; 6 = Gunung Lawit, Terengganu; 7 = Gunung Tebu, Terengganu. Thailand: 8 = Khao Wang Hip, Nakon Si Thammarat Province; 9 = Khao Soi Dao Wildlife Sanctuary, Chantaburi Province; 24 = Phu Wiang, Khon Kean Province. Cambodia: 10 = Chum Noab, Koh Kong Province; 11 = Bokor National Park, Kampot Province; 21 = Phnom Chi, Prey Lang Wildlife Sanctuary, Kampong Thom Province. Vietnam: 12 = Ma Da, Dong Nai Province; 13 = Cat Tien, Dong Nai Province; Dalat, Annam, Lam Dong Province; 15 = Thac Nham, Kon Tum Province; 16 = Buon Luoi Village, Gia Lai Province; 17 = Tram Lap Village, Gia Lai Province; 18–20 = Mang Canh Village and vicinity, Kon Tum Province; 22 = Phuc-Son, Annam (now Phuoc Son District, Quang Nam Province); 23 = K Bang, Gia Lai Province; 25 = Phu Quoc Island, Kien Giang Province. |
 | FIGURE 2. Head scale nomenclature and their positional relationship and size illustrated by the adult female Sphenomorphus phuquocensis sp. nov. ZMMU R-11518 (SVL = 60.8 mm) from the type locality of Phu Quoc National Park, Vietnam. A) dorsal view and B) right lateral view.
Terminology is adapted from Taylor (1935). AL = anterior loreal, Cs = chinshield; F = frontal, Fn = frontonasal, Fp = frontoparietal, IL = infralabial, Ip = interparietal, M = mental, N = nasal, Nu = nuchal, P = parietal, Pf = prefrontal, PL = posterior loreal, Pm = postmental, Pr = preocular, Prs = presubocular, PT = primary temporal, Psl = postsupralabial, R = rostral, Sl = supralabial, So = supraocular, ST = secondary temporal, TT = tertiary temporal, UPT = upper pretemporal, LPT = lower pretemporal, * = superciliary and # = postsubocular. Illustration by NAP. |
 | FIGURE 5. Holotype of Sphenomorphus phuquocensis sp. nov. (ZMMU R-11518) from Phu Quoc Island, Kien Giang Province, Vietnam. |
Sphenomorphus phuquocensis sp. nov.
Distribution. Sphenomorphs phuquocensis sp. nov. is presently known only from a single specimen collected in montane forest of Phu Quoc Island, Kien Giang Province, Vietnam (Fig. 1).
Etymology. The specific epithet “phuquocensis” is a Latinized toponymic adjective given in reference to the type locality of the new species – Phu Quoc Island, Kien Giang Province, Vietnam. Suggested Common Names: Phu Quoc Island Forest Skink (English); Thằn lằn Phê-nô Phú Quốc (Vietnamese).
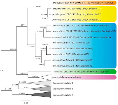
 | FIGURE 3. Maximum clade credibility BEAST tree depicting the relationships of species of the Sphenomorphus stellatus group. |
 | FIGURE 6. A. Sphenomorphus stellatus (LSUHC 13483) from Bukit Larut, Perak, Peninsular Malaysia (photograph by L. L. Grismer). B. S. preylangensis from Phnom Chi, Preah Vihear Province, Cambodia (photograph by Neang Thy). C. S. annamiticus (LSUDPC 4854) from Mang Canh Village,Kon Plong districts, Kon Tum Province, Vietnam, Vietnam (photograph by RAN). D. S. praesignus (LSUDPC 8002) from Gunung Tebu, Terengganu, Peninsular Malaysia (photograph by L. L. Grismer). |
L. Lee Grismer, Roman A. Nazarov, Vladimir V. Bobrov and Nikolay A. Poyarkov. 2020. A New Species of Sphenomorphus (Squamata: Scincidae) from Phu Quoc Island, Vietnam with A Discussion of Biogeography and Character State Evolution in the S. stellatus group. Zootaxa. 4801(3); 461–487. DOI: 10.11646/zootaxa.4801.3.3
(Читать комментарии) (Добавить комментарий)
|
|