Войти в систему

Home
    - Создать дневник
    - Написать в дневник
       - Подробный режим

LJ.Rossia.org
    - Новости сайта
    - Общие настройки
    - Sitemap
    - Оплата
    - ljr-fif

Редактировать...
    - Настройки
    - Список друзей
    - Дневник
    - Картинки
    - Пароль
    - Вид дневника

Сообщества

Настроить S2

Помощь
    - Забыли пароль?
    - FAQ
    - Тех. поддержка



Пишет Species New to Science ([info]syn_novataxa)
@ 2021-06-13 02:02:00


Previous Entry  Add to memories!  Tell a Friend!  Next Entry
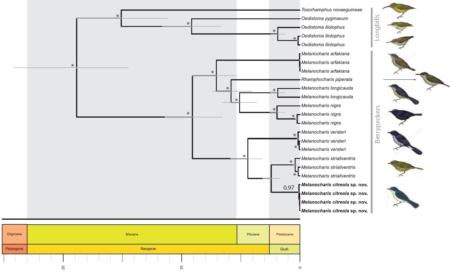
[Ornithology • 2021] Melanocharis citreola • A New, Undescribed Species of Melanocharis Berrypecker from western New Guinea and the Evolutionary History of the Family Melanocharitidae (Passeriformes)


Melanocharis citreola Milá, Ashari & Thébaud

in Milá, Bruxaux, ... et Thébaud, 2021.
 
Abstract
Western New Guinea remains one of the last biologically underexplored regions of the world, and much remains to be learned regarding the diversity and evolutionary history of its fauna and flora. During a recent ornithological expedition to the Kumawa Mountains in West Papua, we encountered an undescribed species of Melanocharis berrypecker (Melanocharitidae) in cloud forest at an elevation of 1200 m asl. Its main characteristics are iridescent blue-black upperparts, satin-white underparts washed lemon yellow, and white outer edges to the external rectrices. Initially thought to represent a close relative of the Mid-mountain Berrypecker Melanocharis longicauda based on elevation and plumage colour traits, a complete phylogenetic analysis of the genus based on full mitogenomes and genome-wide nuclear data revealed that the new species, which we name Satin Berrypecker Melanocharis citreola sp. nov., is in fact sister to the phenotypically dissimilar Streaked Berrypecker M. striativentris. Phylogenetic relationships within the family Melanocharitidae, including all presently recognized genera (Toxorhamphus, Oedistoma, Rhamphocharis and Melanocharis), reveal that this family endemic to the island of New Guinea diversified during the main uplift of New Guinea in the Middle and Late Miocene (14-6 Mya), and represents an evolutionary radiation with high disparity in bill morphology and signalling traits across species. Rhamphocharis berrypeckers fall within the Melanocharis clade despite their larger beaks, and should be included in the latter genus. Interspecific genetic distances in Melanocharis are pronounced (average interspecific distance: 8.8% in COI, 12.4% in ND2), suggesting a long history of independent evolution of all lineages corresponding to currently recognized species, including the Satin Berrypecker, which shares a most recent common ancestor with its sister species in the early Pleistocene (~2.0 Mya).

Keywords: Endemism, Expedition, Island, Passerides, Speciation, West Papua


Live specimens of Melanocharis citreola sp. nov. in the hand.
A and B. Adult male (MZB 36040). C and D. Immature male (MZB 36039).
Photographs by Borja Milá.

Melanocharis citreola, sp. nov. Milá, Ashari & Thébaud
Satin Berrypecker, Burungbuah Satin, 

 Diagnosis. – The new species can be readily assigned to Melanocharis by the stout black bill and iridescent blue-black upper parts contrasting with lighter underparts. It can be distinguished from all other members of the genus by the satin-white underparts, washed lemon yellow. It has a white outer vane of the outermost rectrix, compared to the two outermost rectrices in M. longicauda, which is also smaller and has yellowish-grey underparts. M. versteri has a longer tail with more extensive white patches on several external rectrices, and grey underparts.

 Etymology. – Melanocharis Sclater 1858 means black beauty. The specific epithet citreola refers to the lemon-yellow wash on the satiny-white underparts of males. The vernacular names Satin Berrypecker, Burungbuah Satin, Picabayas Satinado and Piquebaie Satiné, in English, Indonesian, Spanish and French, respectively, highlight the most striking characteristic of the new species.

The distribution ranges of all known members of the genus Melanocharis. Maps from Pratt & Beehler (2014). The distribution map of M. longicauda has been modified from the original to exclude the population in the Fakfak Mountains (Bird’s Neck), where Melanocharis citreola sp. nov. has been reported instead (Gibbs 1994). Male bird illustration of M. citreola from an original plate by Norman Arlott. The remaining illustrations, also by Norman Arlott, are used with permission from Lynx Edicions.

Geographic map of the Bird’s Head and Bird’s Neck regions of New Guinea, showing the main mountain ranges.


  


Borja Milá, Jade Bruxaux, Guillermo Friis, Katerina Sam, Hidayat Ashari and Christophe Thébaud. 2021. A New, Undescribed Species of Melanocharis Berrypecker from western New Guinea and the Evolutionary History of the Family Melanocharitidae. Ibis. DOI: 10.1111/ibi.12981




(Читать комментарии) (Добавить комментарий)